• Intranet
  • Trabaja con Nosotros
  • Instagram
  • X
SLEP Andalién costa
  • Quiénes somos
    • ¿Qué son los Servicios Locales de Educación Pública?
    • Director ejecutivo
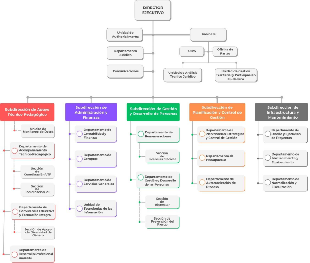
    • Organigrama
    • Trabaja con Nosotros
  • La Nueva Educación Pública
    • ¿Qué es la Nueva Educación Pública?
    • Preguntas Frecuentes
  • Establecimientos
  • Participación local
    • Centro de Documentación
    • Comite Directivo
    • Consejo Local
    • Glosas Presupuestarias
    • Plan Anual Local (PAL)
    • Cuenta pública
    • Concursos Públicos SLEP Andalién Costa
  • Noticias

Organigrama

SLEP Andalién costa

Estamos ubicados en

Av. Manuel Montt 798
Coronel
Región del Biobío.

Hablemos

Email: [email protected]

Teléfono: 41-3834393

Contacto

Ingresa

Transparencia

  • Instagram
  • X